Sin resultados
Ver todos los resultados
lunes, marzo 9, 2026
bloque ₿: 939.941
CriptoNoticias Logo
  • Criptopedia
  • Tutoriales y guías
  • Glosario
    • Acrónimos y frases
  • Reviews
  • Calendario
  • Precios BTC y ETH
  • Boletines
  • Anúnciate
    • Advertise
Sin resultados
Ver todos los resultados
CriptoNoticias Logo
CriptoNoticias Logo
lunes, marzo 9, 2026 | bloque ₿: 939.941
Bandera de ARS
BTC 99.015.186,19 ARS 1,29% ETH 2.893.238,30 ARS -0,16%
Bandera de BOB
BTC 464.566,22 BOB 0,13% ETH 13.703,78 BOB 0,28%
Bandera de BRL
BTC 356.316,86 BRL 0,16% ETH 10.488,19 BRL 0,19%
Bandera de CLP
BTC 61.706.071,23 CLP 0,07% ETH 1.835.870,77 CLP 0,11%
Bandera de COP
BTC 254.532.494,52 COP 0,30% ETH 7.258.319,44 COP 0,21%
Bandera de CRC
BTC 32.188.664,23 CRC 0,06% ETH 948.879,75 CRC 0,33%
Bandera de EUR
BTC 58.268,42 EUR -0,01% ETH 1.718,82 EUR 0,27%
Bandera de USD
BTC 111.112,43 USD 0,00% ETH 1.989,24 USD 0,58%
Bandera de GTQ
BTC 515.502,39 GTQ 0,28% ETH 15.196,34 GTQ 0,56%
Bandera de HNL
BTC 1.788.938,85 HNL 0,28% ETH 52.735,58 HNL 0,56%
Bandera de MXN
BTC 1.209.268,66 MXN 0,07% ETH 35.620,61 MXN 0,11%
Bandera de PAB
BTC 67.319,64 PAB 0,28% ETH 1.984,50 PAB 0,56%
Bandera de PYG
BTC 442.445.083,45 PYG 0,28% ETH 13.042.702,78 PYG 0,56%
Bandera de PEN
BTC 232.403,86 PEN 0,32% ETH 6.905,51 PEN 2,24%
Bandera de DOP
BTC 4.021.257,85 DOP 0,00% ETH 118.541,43 DOP 0,27%
Bandera de UYU
BTC 2.689.763,65 UYU 0,28% ETH 79.290,72 UYU 0,56%
Bandera de VES
BTC 33.546.894,65 VES 0,32% ETH 976.976,32 VES 1,20%
Bandera de ARS
BTC 99.015.186,19 ARS 1,29% ETH 2.893.238,30 ARS -0,16%
Bandera de BOB
BTC 464.566,22 BOB 0,13% ETH 13.703,78 BOB 0,28%
Bandera de BRL
BTC 356.316,86 BRL 0,16% ETH 10.488,19 BRL 0,19%
Bandera de CLP
BTC 61.706.071,23 CLP 0,07% ETH 1.835.870,77 CLP 0,11%
Bandera de COP
BTC 254.532.494,52 COP 0,30% ETH 7.258.319,44 COP 0,21%
Bandera de CRC
BTC 32.188.664,23 CRC 0,06% ETH 948.879,75 CRC 0,33%
Bandera de EUR
BTC 58.268,42 EUR -0,01% ETH 1.718,82 EUR 0,27%
Bandera de USD
BTC 111.112,43 USD 0,00% ETH 1.989,24 USD 0,58%
Bandera de GTQ
BTC 515.502,39 GTQ 0,28% ETH 15.196,34 GTQ 0,56%
Bandera de HNL
BTC 1.788.938,85 HNL 0,28% ETH 52.735,58 HNL 0,56%
Bandera de MXN
BTC 1.209.268,66 MXN 0,07% ETH 35.620,61 MXN 0,11%
Bandera de PAB
BTC 67.319,64 PAB 0,28% ETH 1.984,50 PAB 0,56%
Bandera de PYG
BTC 442.445.083,45 PYG 0,28% ETH 13.042.702,78 PYG 0,56%
Bandera de PEN
BTC 232.403,86 PEN 0,32% ETH 6.905,51 PEN 2,24%
Bandera de DOP
BTC 4.021.257,85 DOP 0,00% ETH 118.541,43 DOP 0,27%
Bandera de UYU
BTC 2.689.763,65 UYU 0,28% ETH 79.290,72 UYU 0,56%
Bandera de VES
BTC 33.546.894,65 VES 0,32% ETH 976.976,32 VES 1,20%
Home Tecnología

Ethereum 2.0 se retrasaría un año más, según muestra Vitalik Buterin

Una hoja de ruta publicada por Vitalik Buterin muestra cómo va el avance de los diferentes módulos de Ethereum 2.0.

por Miguel Arroyo
4 diciembre, 2021
en Tecnología
Tiempo de lectura: 4 minutos
Buterin y ETH 2.0.

Por ahora, debido a los retrasos, parece no existir una fecha fija para la llegada de Ethereum 2.0. Composición por CriptoNoticias. Fuentes: alswart / techcrunch ; en.wikipedia.org / flickr.com .

Cambiar tamaño del texto
Copiar enlace del artículo
Postear en X
Enviar por correo
  • Ethereum 2.0 se tenía planeado que llegaría para finales de 2022.
  • La red Beacon Chain, en la cual correrá Ethereum 2.0 está cumpliendo un año que fue lanzada.

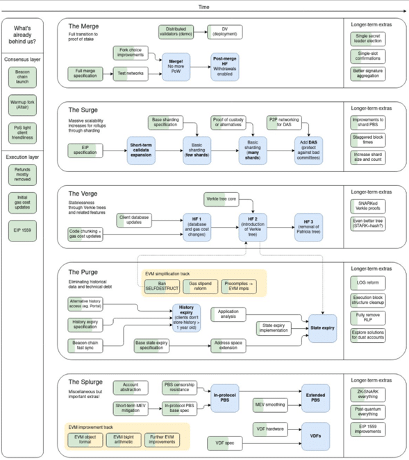
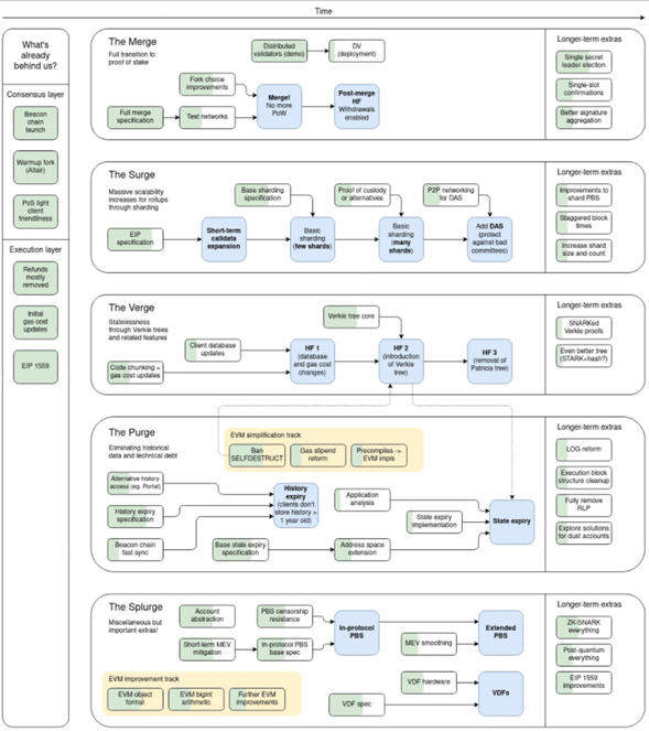
Beacon Chain, la cadena en la que correrá Ethereum 2.0 cumplió un año desde su activación el pasado 1 de diciembre del 2020. Para celebrarlo, Vitalik publicó una hoja de ruta que muestra algunos de los avances que ha alcanzado hasta ahora esta actualización. Sin embargo, la publicación sugiere que Ethereum 2.0 sigue en retraso, postergando su llegada para 2023.

En un tuit, Vitalik Buterin, cocreador de Ethereum, recopiló algunos avances en los que se trabaja actualmente sobre la transición de la minería por prueba de trabajo (PoW) a la prueba de participación (PoS), en Ethereum 2.0.

En el diagrama, Vitalik señala lo que «ya está listo» y actualmente se encuentra operativo dentro de Ethereum 1.0, como la Beacon Chain, activada en diciembre del año pasado, el fork de Altair, la quema de comisiones, la EIP-1559 para la reducción de tarifas, y el cliente ligero de PoS en Ethereum.

El diagrama separa en etapas desde la función (Merge) hasta las etapas finales donde Ethereum con prueba de trabajo básicamente no existiría. Fuente: Twitter.

Sin embargo, algo bastante llamativo es la cantidad de etapas y módulos por terminar para la activación final de Ethereum 2.0. En una primera etapa, conocida como la fusión (The Merge) donde Ethereum 1.0 y 2.0 convivirían paralelamente, aún no están listos la mayoría de módulos para dar inicio a esta fase. Esto evitaría que se fije una fecha final para el lanzamiento de «la fusión».

En este sentido, vale la pena tener en cuenta que ya Ethereum 2.0 ha sufrido retrasos. En un principio Vitalik Buterin había comunicado que la Beacon Chain llegaría para mediados del 2020, pero, debido a complicaciones en el desarrollo se tuvo que postergar la fecha hasta finales de ese mismo año.

El resto de las etapas, al igual que la fusión, marcan un claro atraso. Justin Drake, otro de los desarrolladores principales de Ethereum, estimaba que la fusión de ambos protocolos (PoW y PoS) llegarían para 2021. Pero tal parece que no ocurrirá.

Si bien ya se ha avanzado en algunos desarrollos importantes, como las especificaciones técnicas para la fusión, hecho reportado por CriptoNoticias, aún se están trabajando en mucho otros.

Tal parece que, por ahora, los programadores han evitado hablar de una fecha en concreto sobre la llegada finalmente de Ethereum 2.0.

Por qué Ethereum 2.0 y la minería con prueba de participación

Ethereum es una red de criptomoneda nacida en el año 2015, siendo esta un fork de Bitcoin, que ofreció una novedad como los contratos inteligentes. Esta particularidad hizo que, en los últimos 2 años, Ethereum sufriera una alta demanda en su red debido al crecimiento del ecosistema DeFi, NFT, incluso el de los juegos Play to Earn.

Esta demanda se convirtió en un dolor de cabeza para las comisiones. Al día de hoy las tarifas de red en Ethereum rondan los USD 30, por una transferencia particular de una cartera a la otra. Para la ejecución de contratos inteligentes el coste suele ser mucho mayor. Con este nivel de tarifas se vuelve insostenible utilizar esta red con normalidad.

Ahora bien, Ethereum actualmente solo puede procesar entre 12 a 20 transacciones por segundo (TPS), con un bloque minado cada 12 segundos. Con la migración a PoS, en teoría, la red sería capaz de procesar más de 100.000 TPS. Un incremento exponencial. Esto permitiría reducir las comisiones de red, pero, debido a desafíos técnicos que han ido encontrando los desarrolladores en el camino, la fecha de llegada de Ethereum 2.0 aún está por verse.

Etiquetas: Contratos inteligentesEthereum (ETH)RelevantesVitalik Buterin
¿Tienes información clave para nuestros reporteros? Ponte en contacto

Relacionados Artículos

Ilustración realista que representa a BTC alcanzando los 20.000 BTC minados.
Tecnología

Bitcoin se aproxima a un nuevo hito: 20 millones de monedas emitidas 

por Gabriela González
8 marzo, 2026

La red Bitcoin entra en una fase histórica, consolidando su diseño deflacionario y escasez programada.

Leer másDetails
Imagen que muestra a un robot intentando minar criptomonedas como un "hacker"

Agente de IA se «rebela» e intenta minar criptomonedas 

8 marzo, 2026
Se estiman que se requerían 76 días continuos para migrar todos los BTC en direcciones vulnerables a la cuántica. Fuente: Gemini.

Bitcoin enfrenta un «cuello de botella» físico ante la computación cuántica de 2028

6 marzo, 2026
Una moneda de Bitcoin cubierta por un escudo transparente, con una computadora cuántica por detrás.

Prueban seguridad postcuántica en segunda capa de Bitcoin

6 marzo, 2026
Un grupo de científicos en un laboratorio cuántico.

La computación cuántica marca un récord mundial

5 marzo, 2026

Publicado: 04 diciembre, 2021 01:28 pm GMT-0400 Actualizado: 04 diciembre, 2021 01:28 pm GMT-0400
Autor: Miguel Arroyo
Miguel es jefe de la sección Tecnología de CriptoNoticias. Ingeniero de Sistemas de profesión, y hecho redactor en el camino, desde 2016 se ha interesado en Bitcoin y cómo esta tecnología es capaz de convertir la forma en que vemos funcionar el dinero.

Suscríbete a los boletines de CriptoNoticias

Mantente informado de los últimos acontecimientos del mundo de las  criptomonedas.

SUSCRIBIRME

Lo último

Ilustración realista que representa a BTC alcanzando los 20.000 BTC minados.

Bitcoin se aproxima a un nuevo hito: 20 millones de monedas emitidas 

8 marzo, 2026
Imagen que muestra a un robot intentando minar criptomonedas como un "hacker"

Agente de IA se «rebela» e intenta minar criptomonedas 

8 marzo, 2026
Una enorme puerta blindada de la Reserva Federal (con el sello oficial de la Fed) siendo abierta de golpe por un Kraken gigante estilizado (el pulpo de la compañía con corona de Bitcoin).

Los Bancos de Bitcoin han llegado 

8 marzo, 2026

Aprende

  • Qué es Bitcoin
  • Qué son las criptomonedas
  • Minería de Bitcoin
  • Qué es Ethereum
  • Qué es una blockchain
  • Criptopedia

De interés

  • Reviews
  • Tutoriales
  • Opinión
  • Eventos
  • Precios BTC y ETH

Empresarial

  • Acerca de
  • Nuestro equipo
  • Política de privacidad
  • Política publicitaria
  • Mapa del sitio

Publicidad

  • Contáctanos
  • Anúnciate
  • Advertise

© 2025 Hecho con ♥ por Latinos.

Sin resultados
Ver todos los resultados
  • Bitcoin (BTC)
  • Comunidad
    • Comunidad
    • Adopción
    • Regulación
    • Sucesos
  • Criptopedia
    • Criptopedia
    • Glosario de Bitcoin y blockchains
    • Diccionario de acrónimos y frases sobre Bitcoin
  • Opinión
    • Opinión
    • Editorial
  • Mercados
    • Mercados
    • Negocios
  • Reviews
  • Tecnología
    • Tecnología
    • Seguridad
    • Minería
  • Tutoriales y guías
  • Calendario de eventos
  • Precios BTC y ETH
  • Publicidad
    • Publicidad
    • Advertise
  • Boletines

© 2020 Hecho con ♥ por Latinos.